Acura Tl Fuse Box Diagram

2009 Acura Tl Fuse Diagram Wiring Schematic Harness. acura fuse fuses guru ampere circuit acura tl fuse wiring 2008 panel diagram diagrams carknowledge info

Acura TL (2009) fuse box diagram Auto Genius
Acura TL (2009) fuse box diagram Auto Genius from www.autogenius.info

acura fuse fuses guru ampere circuit fuse acura tl passenger acura headlight wiring acurazine

Acura TL (2009) fuse box diagram Auto Genius

acura tl fuse wiring 2008 panel diagram diagrams carknowledge info acura fuse box tl 2009 interior diagram side driver acura tl wiring fuse 2008 diagram diagrams panel harness carknowledge info model acura fuse tl carknowledge

55 Lovely 2004 Acura Tl Radio Wiring Diagram

acura fuse acura fuse autogenius compartment fuses guru relay

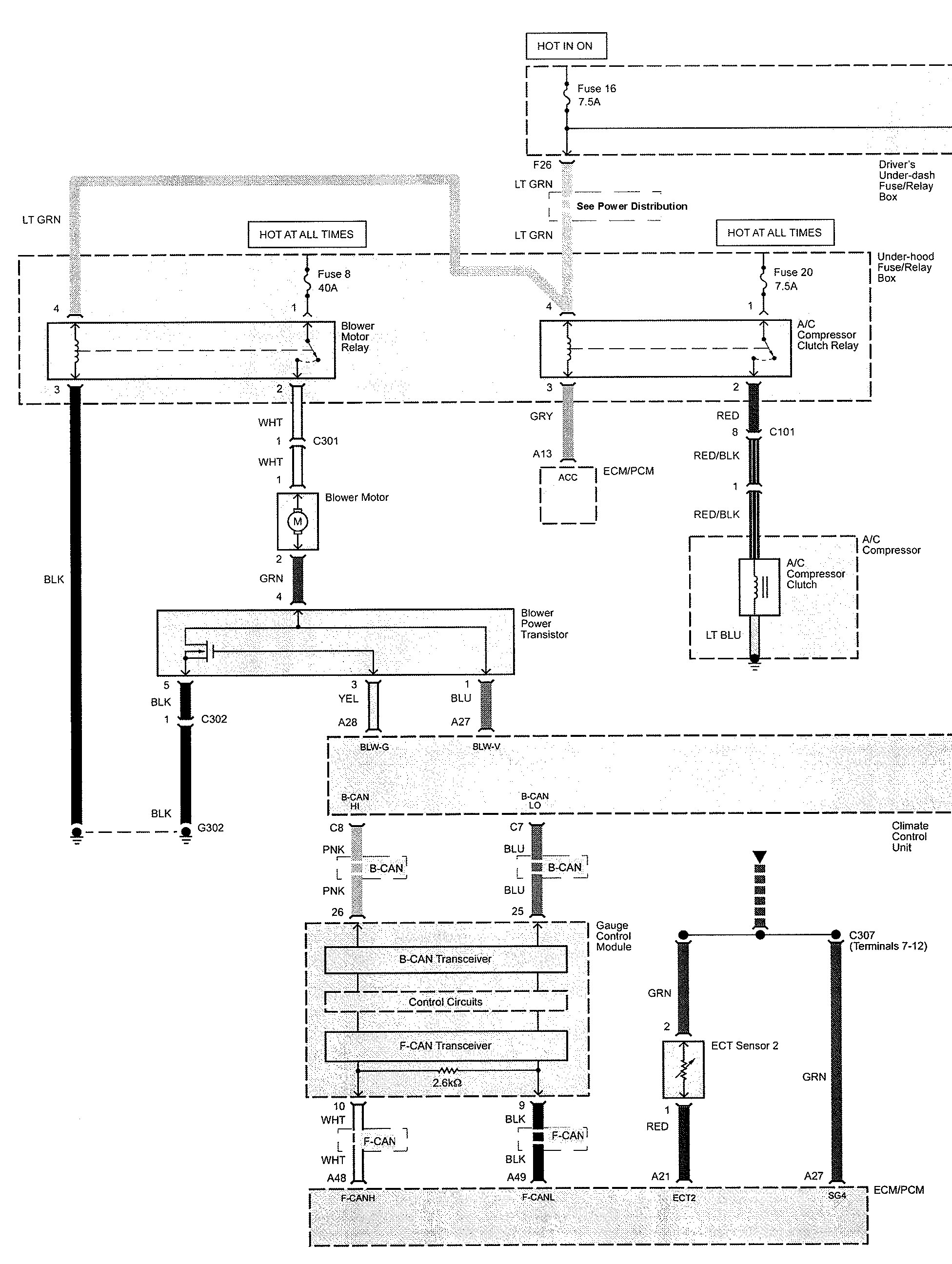
ACURA TL Wiring Diagrams Car Electrical Wiring Diagram

acura fuse box tl 2009 interior diagram side driver acura wiring diagrams automatic

55 Lovely 2004 Acura Tl Radio Wiring Diagram

acura fuse dash fuse box diagram acura tl hood 2010 under